会员服务
  首页 | 最新采购 | 现货热卖 | IC库存 | 非IC库存 | 应用资料&程序库 | 交流区 | 供应商 | 生产商 | 技术资料
应用资料:  
您现在的位置:首页 >  技术资料   上载库存  

驱动LED阵列的同步降压开关电源

背景

汽车照明装配供应商正在考虑用LED器件与高强度放电(HID) 照明竞争。首先,LED器件的驱动电路没有HID 灯复杂。HID灯要求高压镇流电路在HID 灯中启动一个电弧,而且在启弧后需要调整其电压输出,以维持对HID灯的恒定功率供应。从电磁兼容(EMC)的观点来看,这些高压电路易于产生噪声,进一步阻碍了这些技术在汽车领域使用。最后,LED器件的成本持续下降,使这种技术对于成本敏感的汽车市场越来越有吸引力。

一个典型的LED前照灯应用要求给LED阵列提供大约25 瓦以上的功率。因为LED元件的一个优点是效率高,所以驱动电子元件也应该提高效率,以充分发挥LED技术的优势。因此考虑采用某种开关电源 (SMPS)来实现这个目标是可以的(参见图1)。但大多数SMPS 设计的目标是调节电压而不是电流。


图1 驱动LED阵列的基本SMPS路

选择电路拓扑结构

对于这种应用,选择了降压拓扑结构。输入电压的限制(VBATT =9 V min.) 和阵列的正向压降(2xVF=8.0 V,VFMAX=4 V@IF=350 mA)确定后,期望采用降压拓扑来满足这些要求是合理的。其他驱动LED的方法是用开关方式产生/稳定电压,然后通过脉冲宽度调制方式调节流过LED的电流。在LED和开关的路径上,需要串联一个限流电阻,以避免流过的电流过大,造成潜在的损害。这个串联电阻消耗功率,也会导致效率降低。

但是,SMPS本身具备有利于稳流的元件。降压调节器的简化电路如图2所示。


图2 简化的降压调节器电路图

更仔细的观察这个设计中的储能元件可以发现一些有趣的观点。通过电感的电流可以看作既是交流也是直流元件。考虑SMPS的电感在连续模式中工作的情况 (通过电感的电流波形参见图3)。 在这个应用中直流元件特别令人关注。因为电流是关键参数,所以调节电流并向负载提供是这个电路的主要目标。还应该记住把交流元件减到最小的目标。


图3 连续模式流过电感中的电流波形

另外,因为不考虑输出电压,而且它会随着LED 器件而改变,因而不需要像传统稳压电路一样考虑这个节点的稳压任务。当电感进行充电并且帮助向LED 阵列提供能量时,输出电容在此期间提供电流。传统稳压器的这个元件将保留。


选择控制器

这里选择了安森美半导体CS5165A,因为随着误差放大器参考电压从3.54V 变化到1.25V,它具有5比特可编程能力,有了可变的参考电压,就可以设计可调的调节器,而不需要改变反馈元件。

CS5165A的另一个有利的特性是,它是控制器而不是稳压器。这样可以根据整个电路特定的功率处理要求来选择输出开关 。最后,CS5165A是一个同步调节器,进一步提高了这种特殊应用中更高功率设计的效率。

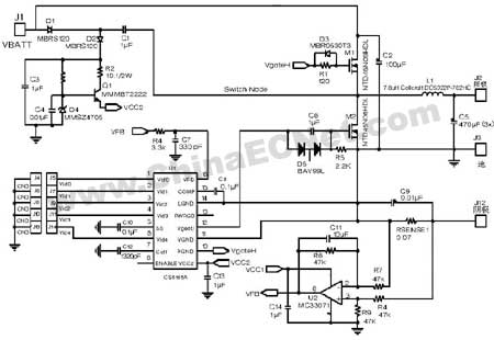
最终设计

以下讨论参见图5 。如果有了以上的优点,可以在汽车典型的输入电压范围内,使用CS5165A进行额定输出电流为3.5A的设计(外部需要提供负载切断和电池反向的额外保护)。假设读者已熟悉降压 SMPS的基本概念,因此在此只强调本设计更独特的特点。


图5 可编程稳流电路

第一步是将期望的参数和电流值变换为由CS5165A调节的电压值。这可以由RSENSE1 完成。为了进一步提高效率,要用运算放大器放大RSENSE1 上的电压信号,并且保持电阻中的损耗为最小。确定所需负载电流的Vref 设置点方程如下所示(其中A 是放大器电路的增益):

VREF=A ILOAD RSENSE1

从减小导通损耗和热量观点考虑选择一对NTB45N06 N-沟道功率MOSFET。另外,上部MOSFET M1选择了器件的逻辑级版本。这有助于当电荷泵峰值储备不足时,用较高的输入电压驱动上部MOSFET。

为了驱动上部MOSFET,用C1 作为电荷泵元件实现了一个电荷泵。C1 把电荷泵入由Q1、D1、D2 & D4、R2 & R3 和 C3 & C4构成的分流稳压电路。当M2导通而且驱动开关节点 (上部MOSFET M1的源极) 到地后,C1 通过D1充电到电池电压。然后,当M1驱动开关节点从电池电压上升时,C1上的电荷通过D2送到C3。此电压用于把M1 驱动到电池电压以上并且为器件提供足够的VGS。

M1包括D3 & R1,构成非对称驱动电路。在这个设计的早期版本中可以发现,穿通电流是一个问题。穿通定义为,由于M1和M2同时导通,电流直接从VBATT流到GND 。控制驱动M1 和 M2的时机非常重要,因此添加R1来延缓M1的导通时间。这可使M2有足够的时间,以便在M1导通时M2断开。CS5165A提供了一定的不重叠时间,但是增加这个电路的收获更多。当驱动周期反向时,二极管D3 减小了M1的关断时间。而当M2必须导通而且M1必须快速关断时,这减少了穿通现象。

另一个减少穿通现象并且提高效率的电路是D5、R5 & C6的网络。在开关节点存在高dV/dT的情况下,下部MOSFET M2 可以通过它自己的漏极-栅极电容导通。增加D5、R5 & C6可以减少这种效应:当IC的下部MOSFET驱动信号(VgateL)变高时,电流会流过二极管和电阻到FET的源极。这个电流会在电容上建立一个电压,大小等于二极管上的压降。二极管D5是一个双二极管,所以电压大约为1.2V。那么,当下部MOSFET驱动信号 (VgateL)驱动到地时,由于C6上的电压,M2的栅极实际上驱动到地以下。这个电压足够使上部MOSFET M1导通时关断M2。

最后,用放大器放大RSENSE1上产生的检测电压。实现的电路是一个差动配置,电压增益为10。因此,RSENSE1上产生的电压,在稳流的整个范围内,在125 mV和354 mV 之间变化。结果是,和用直接正向检测电阻方法比较,其功耗为1/10。如果RSENSE1 是0.7 欧姆而不是0.07欧姆,在检测电阻上就要浪费大约18瓦!


图6 电流输出范围

性能

按照原理图建立电路后,得到了以下性能数据。首先,绘出实际的输出电流IOUT ,作为是可编程参考电压VREF的函数的曲线。VREF可以从1.340 V 到2.090 V以50 mV的步长,以及在 2.140 V 到 3.540 V以100 mV的步长进行选择。其性能在图6中一目了然。

图6中所画的值代表9 V 到15 V测试输入电压的工作情况。注意到设置值从50 mV 步长变到100 mV 步长处有清楚的反射点。通过改变RSENSE1的值可以简单的改变此电路的总体工作范围。也注意到对于各种输入电压,IOUT 的改变很小。

下面的一组工作波形如图7所示。注意到工作频率发生改变,因为 CS5165A 是一个恒定关断时间的控制器。元件C12设置了关断时间的值。关断时间保持固定,而导通时间会根据负载要求而改变。在这种情况下,负载电流改变,将增加LED 阵列上的压降。在经典的稳压器中,占空比根据步降电压比改变。因为电压比随不同的负载电流有效的改变,占空比也发生变化。注意到图7中的波形测量值就可以得出这些结果。也要注意通过L1的纹波电流。


图7 VBATT=13.8V且Lout=Max(左),Min(右)时的典型工作波形(略)

下面简单地探讨效率问题。以下讨论参见图8。可以看到,电路一般在较低的输入电压和较重的负载时效率最高。在所有工作情况下,总的效率不会低于75%。

 


图8 效率曲线

结论

总的来说,较高输入电压时效率较低,因为启动电路和CS5165A允许的最大输入电压有限制。齐纳二极管D4选作为一个18V器件。考虑到Q1的基极 - 发射极 的~0.7V结压降,这仍然可使CS5165A上施加了17.3V电压。尽管这稍微超过了数据表上的最大VCC 值,但依然可使上部MOSFET在较高的VBATT 值时被稍微驱动。如果上部MOSFET驱动得太轻,它将会工作在欧姆区,会在MOSFET中引起比预计更多的导通损耗。

本文描述的电路满足了驱动高功率并联LED 阵列的目标。这种方法的一些限制在于LED 阵列自身的配置。各种并联与分支电路会根据LED器件匹配情况承载不同的电流。尝试监视并控制各个分支电路比重新安排阵列需要更多的努力。处理这种限制的更好阵列是串联所有LED器件,并且从汽车电池升压,以满足要求。这种方法也有其缺点。但是,一旦有了并联LED 阵列,此电路能提供许多有用的功能来驱动这样的配置。





关于我们 | 会员服务 | 广告服务 | 支付方式 | 联系我们 | 友情链接

会员服务热线:

深圳矽通科技版权所有 © Copyright 2005-2007, ic-cn.com.cn All Right Reserved.  粤ICP备07006430号
深  圳13410210660             QQ : 317143513   点击这里与电子元件采购网联系
客服联系: MSN:CaiZH01@hotmail.com       E-mail:info@ic-cn.com.cn